自定义策略图
策略图是 Koog framework 中代理工作流的核心支柱。它们定义了代理如何处理输入、与工具交互以及生成输出。策略图由通过边连接的节点组成,执行流由条件决定。
创建策略图能让你根据特定需求定制代理的行为,无论是构建一个简单的聊天机器人、一个复杂的数据处理流水线,还是介于两者之间的任何事物。
策略图架构
从高层视角看,策略图由以下组件构成:
- Strategy:图的顶层容器,使用
strategy函数创建,并使用泛型参数指定输入和输出类型。 - 子图:图中可以拥有自己工具集和上下文的部分。
- 节点:工作流中的单个操作或转换。
- 边:定义转换条件和转换的节点间连接。
策略图从一个名为 nodeStart 的特殊节点开始,到 nodeFinish 结束。这些节点之间的路径由图中指定的边和条件决定。
策略图组件
节点
节点是策略图的构建块。每个节点代表一个特定操作。
Koog framework 提供了预定义节点,也允许你使用 node 函数创建自定义节点。
边
边连接节点并定义策略图中的操作流。边通过 edge 函数和 forwardTo 中缀函数创建:
edge(sourceNode forwardTo targetNode)条件
条件决定了何时跟随策略图中的特定边。条件有以下几种类型,这里列出一些常见的:
| 条件类型 | 描述 |
|---|---|
| onCondition | 接受一个返回布尔值的 lambda 表达式的通用条件。 |
| onToolCall | 当 LLM 调用工具时匹配的条件。 |
| onAssistantMessage | 当 LLM 响应消息时匹配的条件。 |
| onMultipleToolCalls | 当 LLM 调用多个工具时匹配的条件。 |
| onToolNotCalled | 当 LLM 未调用工具时匹配的条件。 |
你可以在将输出传递给目标节点之前,使用 transformed 函数对其进行转换:
edge(sourceNode forwardTo targetNode
onCondition { input -> input.length > 10 }
transformed { input -> input.uppercase() }
)子图
子图是策略图的一部分,它们使用自己的一套工具和上下文进行操作。策略图可以包含多个子图。每个子图通过 subgraph 函数定义:
val strategy = strategy<Input, Output>("strategy-name") {
val firstSubgraph by subgraph<FirstInput, FirstOutput>("first") {
// Define nodes and edges for this subgraph
}
val secondSubgraph by subgraph<SecondInput, SecondOutput>("second") {
// Define nodes and edges for this subgraph
}
}子图可以使用工具注册表中的任何工具。但是,你可以从该注册表中指定一个工具子集,并将其作为实参传递给 subgraph 函数,以供子图使用:
val strategy = strategy<Input, Output>("strategy-name") {
val firstSubgraph by subgraph<FirstInput, FirstOutput>(
name = "first",
tools = listOf(someTool)
) {
// Define nodes and edges for this subgraph
}
// Define other subgraphs
}基本策略图创建
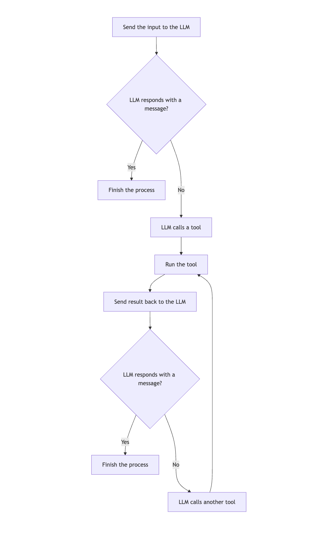
基本策略图的运行方式如下:
- 将输入发送到 LLM。
- 如果 LLM 响应消息,则结束该过程。
- 如果 LLM 调用工具,则运行该工具。
- 将工具结果发送回 LLM。
- 如果 LLM 响应消息,则结束该过程。
- 如果 LLM 调用另一个工具,则运行该工具,然后过程从第 4 步重复。

以下是基本策略图的示例:
val myStrategy = strategy<String, String>("my-strategy") {
val nodeCallLLM by nodeLLMRequest()
val executeToolCall by nodeExecuteTool()
val sendToolResult by nodeLLMSendToolResult()
edge(nodeStart forwardTo nodeCallLLM)
edge(nodeCallLLM forwardTo nodeFinish onAssistantMessage { true })
edge(nodeCallLLM forwardTo executeToolCall onToolCall { true })
edge(executeToolCall forwardTo sendToolResult)
edge(sendToolResult forwardTo nodeFinish onAssistantMessage { true })
edge(sendToolResult forwardTo executeToolCall onToolCall { true })
}可视化策略图
在 JVM 上,你可以为策略图生成 Mermaid 状态图。
对于上一个示例中创建的图,你可以运行:
val mermaidDiagram: String = myStrategy.asMermaidDiagram()
println(mermaidDiagram)输出将是:
---
title: my-strategy
---
stateDiagram
state "nodeCallLLM" as nodeCallLLM
state "executeToolCall" as executeToolCall
state "sendToolResult" as sendToolResult
[*] --> nodeCallLLM
nodeCallLLM --> [*] : transformed
nodeCallLLM --> executeToolCall : onCondition
executeToolCall --> sendToolResult
sendToolResult --> [*] : transformed
sendToolResult --> executeToolCall : onCondition高级策略技术
历史记录压缩
对于长期运行的对话,历史记录可能会变得很大并消耗大量 token。关于如何压缩历史记录,请参见 历史记录压缩。
并行工具执行
对于需要并行执行多个工具的工作流,你可以使用 nodeExecuteMultipleTools 节点:
val executeMultipleTools by nodeExecuteMultipleTools()
val processMultipleResults by nodeLLMSendMultipleToolResults()
edge(someNode forwardTo executeMultipleTools)
edge(executeMultipleTools forwardTo processMultipleResults)你也可以使用 toParallelToolCallsRaw 扩展函数处理流式数据:
parseMarkdownStreamToBooks(markdownStream).toParallelToolCallsRaw(BookTool::class).collect()要了解更多信息,请参见 工具。
并行节点执行
并行节点执行允许你并发地运行多个节点,从而提高性能并启用复杂的工作流。
要启动并行节点运行,请使用 parallel 方法:
val calc by parallel<String, Int>(
nodeCalcTokens, nodeCalcSymbols, nodeCalcWords,
) {
selectByMax { it }
}上述代码创建了一个名为 calc 的节点,该节点并行运行 nodeCalcTokens、nodeCalcSymbols 和 nodeCalcWords 节点,并将结果作为 AsyncParallelResult 的一个实例返回。
关于并行节点执行和详细参考的更多信息,请参见 并行节点执行。
条件分支
对于需要根据特定条件采取不同路径的复杂工作流,你可以使用条件分支:
val branchA by node<String, String> { input ->
// Logic for branch A
"Branch A: $input"
}
val branchB by node<String, String> { input ->
// Logic for branch B
"Branch B: $input"
}
edge(
(someNode forwardTo branchA)
onCondition { input -> input.contains("A") }
)
edge(
(someNode forwardTo branchB)
onCondition { input -> input.contains("B") }
)最佳实践
创建自定义策略图时,请遵循以下最佳实践:
- 保持简单。从一个简单的图开始,根据需要增加复杂性。
- 给你的节点和边起描述性名称,使图更易于理解。
- 处理所有可能的路径和边缘情况。
- 用各种输入测试你的图,确保其行为符合预期。
- 记录你的图的目的和行为,以备将来参考。
- 使用预定义策略或常见模式作为起点。
- 对于长期运行的对话,使用历史记录压缩以减少 token 使用量。
- 使用子图来组织你的图并管理工具访问。
用法示例
语气分析策略
语气分析策略是基于工具的策略的一个很好的示例,它包括历史记录压缩:
fun toneStrategy(name: String, toolRegistry: ToolRegistry): AIAgentGraphStrategy<String, String> {
return strategy(name) {
val nodeSendInput by nodeLLMRequest()
val nodeExecuteTool by nodeExecuteTool()
val nodeSendToolResult by nodeLLMSendToolResult()
val nodeCompressHistory by nodeLLMCompressHistory<ReceivedToolResult>()
// Define the flow of the agent
edge(nodeStart forwardTo nodeSendInput)
// If the LLM responds with a message, finish
edge(
(nodeSendInput forwardTo nodeFinish)
onAssistantMessage { true }
)
// If the LLM calls a tool, execute it
edge(
(nodeSendInput forwardTo nodeExecuteTool)
onToolCall { true }
)
// If the history gets too large, compress it
edge(
(nodeExecuteTool forwardTo nodeCompressHistory)
onCondition { _ -> llm.readSession { prompt.messages.size > 100 } }
)
edge(nodeCompressHistory forwardTo nodeSendToolResult)
// Otherwise, send the tool result directly
edge(
(nodeExecuteTool forwardTo nodeSendToolResult)
onCondition { _ -> llm.readSession { prompt.messages.size <= 100 } }
)
// If the LLM calls another tool, execute it
edge(
(nodeSendToolResult forwardTo nodeExecuteTool)
onToolCall { true }
)
// If the LLM responds with a message, finish
edge(
(nodeSendToolResult forwardTo nodeFinish)
onAssistantMessage { true }
)
}
}此策略执行以下操作:
- 将输入发送到 LLM。
- 如果 LLM 响应消息,策略将结束该过程。
- 如果 LLM 调用工具,策略将运行该工具。
- 如果历史记录过大(超过 100 条消息),策略将在发送工具结果之前压缩它。
- 否则,策略将直接发送工具结果。
- 如果 LLM 调用另一个工具,策略将运行它。
- 如果 LLM 响应消息,策略将结束该过程。
故障排除
创建自定义策略图时,你可能会遇到一些常见问题。以下是一些故障排除技巧:
图无法到达结束节点
如果你的图未到达结束节点,请检查以下内容:
- 从开始节点到结束节点的所有路径最终都通向结束节点。
- 你的条件不过于严格,以致阻止边被跟随。
- 图中没有没有退出条件的循环。
工具调用未运行
如果工具调用未运行,请检查以下内容:
- 工具是否在工具注册表中正确注册。
- 从 LLM 节点到工具执行节点的边是否具有正确的条件 (
onToolCall { true })。
历史记录过大
如果你的历史记录过大并消耗过多 token,请考虑以下几点:
- 添加一个历史记录压缩节点。
- 使用条件检测历史记录的大小,并在它过大时压缩它。
- 使用更积极的压缩策略(例如,
FromLastNMessages并使用更小的 N 值)。
图行为异常
如果你的图采取了意料之外的分支,请检查以下内容:
- 你的条件定义正确。
- 条件的求值顺序符合预期(边的检测顺序与它们的定义顺序一致)。
- 你没有意外覆盖更通用的条件。
出现性能问题
如果你的图有性能问题,请考虑以下几点:
- 通过删除不必要的节点和边来简化图。
- 对独立操作使用并行工具执行。
- 压缩历史记录。
- 使用更高效的节点和操作。
